皇冠信用网怎么租_“猪肝红”预警!有人深圳出发,15小时还没出广东…
皇冠足球管理平台出租(www.huangguan.hk)-会员开户_登3代理)皇冠信用网/—开会员账号—皇冠信用网招登1登2登3管理皇冠信用网皇冠代理出租)国庆假期高速“堵堵堵”皇冠信用网怎么租!
有人深圳出发15小时还没出广东
话题直接冲上热搜

就在昨天
至少几百人被堵到在后台表示
“再这样下去都能在路上吃月饼皇冠信用网怎么租了...”
今天(10月1日)上午
深圳车主安先生告诉第一现场记者
自己昨天中午12点
从深圳宝安福永出发回湖南邵阳
到今天凌晨3点左右
开皇冠信用网怎么租了15个小时还没出广东
展开全文
路上车流量非常大
大大小小的事故也不少
一堵车
车辆排起的长龙就有一二十公里
特别是在二广高速路段
堵皇冠信用网怎么租了很久

安先生说
皇冠信用网怎么租他今天早上9点左右才到
600多公里足足走皇冠信用网怎么租了21个小时
而在非节假日
正常情况下只需约7小时
“预判了皇冠信用网怎么租你的预判
却没躲过集体预判”
高速上演预判式拥堵
“聪明人”全凑成“鸳鸯锅”
网友反映
除了广东地区皇冠信用网怎么租,全国其它省市各大高速
也堵作皇冠信用网怎么租了一团
不少网友表示
“原来回回堵的都是同一批大聪明”
“4.8公里堵75分钟认真的吗皇冠信用网怎么租?”

高速服务区已全是“泡面人”
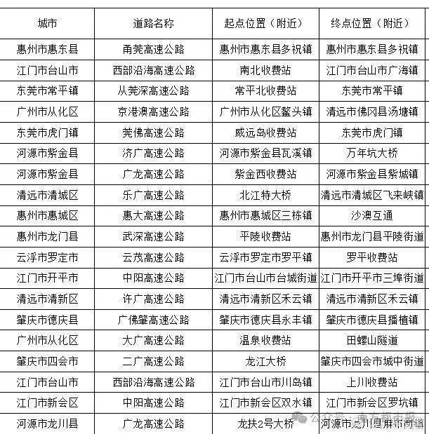
10月1日从广东交警获悉
当日9时30分
全省高速通行缓慢长度
超过5公里、时间超过30分钟的点段共19个
江门市4个、河源市3个、云浮市1个
惠州市3个、东莞市2个、清远市2个
广州市2个、肇庆市2个

全省高速公路通行缓慢情况
据广东交通信息
国庆中秋假期首日
高速公路车流量预计约960万车次
封闭服务区(含停车区)
有以下这些
此外,记者还从交管部门了解到,深圳市内出行从每日9时起进入车流高峰,广深沿江高速、沈海高速、深中通道等高速路段,以及梅沙-大鹏片区、深圳北站、宝安国际机场、口岸区域等将出现大车流情况皇冠信用网怎么租。
这个假期
你还准备自驾出门吗皇冠信用网怎么租?
场妹提醒皇冠信用网怎么租,出行前要时刻关注路况
规划好路线哦~
路上的朋友们皇冠信用网怎么租,也要注意行车安全
祝大家假期愉快皇冠信用网怎么租!
部分来源 | 深圳晚报
第一现场记者丨郑志平
来源:第一现场&壹深圳
猜你喜欢
- 2025-11-14皇冠信用平台出租出售 _七星山荒野求生热门选手“冷美人”退赛:被紧急送医后诊断为营养不良,体检未通过
- 2025-11-14如何找当地皇冠代理 _美媒公开中国轰炸计划:日本敢走错半步,我们万枚导弹雨包大饺子
- 2025-11-14皇冠信用平台出租出售 _拉夫罗夫:俄方今年已移交超9000具乌克兰士兵遗体
- 2025-11-13皇冠信用網账号 _严控融雪剂,北京要求党政机关、企事业单位等带头实行“包段扫雪”
- 2025-11-13皇冠信用登1 _快船懵了!比尔遭遇髋部骨折 将接受手术+赛季报销
- 2025-11-13皇冠信用網登123出租 _佘智江被引渡回国,细节披露:设立200余个赌博平台,吸引全国33万人参与网络赌博,涉案超27亿元!公安部答记者问
- 2025-11-13皇冠信用盘会员申请 _首都医科大学附属北京安贞医院心内科专家将定期在山东省立第三医院坐诊,国家级诊疗“直通车”已开通!
- 2025-11-12皇冠信用账号申请 _山东德州一男一女夜晚坠河,男子已被打捞上岸,女子仍在搜救中
- 2025-11-12皇冠信用网出租代理 _成NBA历史首人,文班亚马:已准备好挑战更强的球队
- 2025-11-11皇冠信用会员账号注册 _0-1!山东PK湖北:邢琦补时判点,山东输球出局主力伤退背后的真相与影响
- 2025-11-11皇冠信用网去哪里弄 _天津一高速未批先建,知名企业疑受牵连关停,索赔9年未果
- 2025-11-11皇冠信用网去哪里弄 _刚刚!美媒承认:中国已成为世界最大海军,正在挑战世界最强海军



网友评论